# 匹配滤波实现

其实前面几篇已经讲了好几遍 AWGN 信道理想接收机的实现了,这一篇再拎出来说是为了引出匹配滤波 (matched filter) 的概念。

我们已经知道 MAP 判决准则:

m^=arg max1mN[ηm+rTsm]\hat{m}=\argmax_{1\le m\le N}[\eta_m+\textbf{r}^T\textbf{s}_m]

其中rTsm\textbf{r}^T\textbf{s}_m 可以表示为 correlation 的形式

rTsm=0Tr(t)sm(t)dt\textbf{r}^T\textbf{s}_m=\int_0^Tr(t)s_m(t){\rm d}t

这为我们提供了基本的信号接收处理方式,就如下面的图所示。

问题在于,就接收机中模拟部分来看,为了实现向量化,我们需要对NN 个基底向量进行积分,这是十分巨大的计算开销

那么我们有解决办法吗?考虑一个冲激响应为hm(t)=sm(Tt)h_m(t)=s_m(T-t) 的滤波器,我们对接收信号进行一个卷积:

r(t)h(t)t=T=r(τ)hm(Tτ)dτ=0Tr(t)sm(t)dtr(t)*h(t)|_{t=T}=\int_{-\infty}^{\infty}r(\tau)h_m(T-\tau){\rm d}\tau=\int_0^Tr(t)s_m(t){\rm d}t

这样即可得到 correlation 的结果。这也就是匹配滤波的思路,下面我们要证明为什么要选择一个这样的滤波器hm(t)=sm(Tt)h_m(t)=s_m(T-t)

我们希望能够实现两个输出信噪比最高的滤波器,假定输入信号

r(t)=s(t)+n(t)r(t)=s(t)+n(t)

我们使用一个冲激响应h(t)h(t) 的滤波器对输入信号进行滤波,得到

y(t)=h(t)r(t)=h(t)s(t)+h(t)n(t)=h(t)s(t)+z(t)y(t)=h(t)*r(t)=h(t)*s(t)+h(t)*n(t)=h(t)*s(t)+z(t)

设抽样时刻t=Tt=T,有

h(t)s(t)t=T=H(f)S(f)ej2πftdft=Th(t)*s(t)|_{t=T}=\int_{-\infty}^{\infty}H(f)S(f)e^{j2\pi ft}{\rm d}f|_{t=T}

为了便于证明,我们将时域信号转移到频域上。经过滤波的噪声能量满足:

σz2=E[z2(T)]=Rz(0)\sigma_z^2=\mathbb{E}[z^2(T)]=R_z(0)

在频域上,我们能够得到

σz2=SN(f)H(f)2df=N02H(f)2df\sigma_z^2=\int_{-\infty}^{\infty}S_N(f)|H(f)|^2{\rm d}f=\frac{N_0}{2}\int_{-\infty}^{\infty}|H(f)|^2{\rm d}f

那么考虑 SNR:

SNR=H(f)S(f)ej2πftdf2N02H(f)2dfH(f)2dfS(f)ej2πfT2dfN02H(f)2df=2N0S(f)ej2πfT2df\begin{aligned} SNR=&\frac{|\int_{-\infty}^{\infty}H(f)S(f)e^{j2\pi ft}{\rm d}f|^2}{\frac{N_0}{2}\int_{-\infty}^{\infty}|H(f)|^2{\rm d}f}\\ \le&\frac{\int_{-\infty}^{\infty}|H(f)|^2{\rm d}f\cdot\int_{-\infty}^{\infty}|S(f)e^{j2\pi fT}|^2{\rm d}f}{\frac{N_0}{2}\int_{-\infty}^{\infty}|H(f)|^2{\rm d}f}\\ =&\frac{2}{N_0}\int_{-\infty}^{\infty}|S(f)e^{j2\pi fT}|^2{\rm d}f \end{aligned}

其中从第一步到第二步,有积分形式的 Cauchy-Schwartz 不等式:

f(t)g(t)dt2f(t)2dtg(t)2dt|\int f(t)g(t){\rm d}t|^2\le\int |f(t)|^2{\rm d}t\cdot\int |g(t)|^2{\rm d}t

当且仅当f(x)f(x)g(x)g(x) 线性相关时不等式两边取等。因此,SNRSNR 式取等条件为

H(f)=αS(f)ej2πfth(t)=αs(Tt)H(f)=\alpha\cdot S^*(f)e^{-j2\pi ft}\rightarrow h(t)=\alpha s^*(T-t)

这个关系可以通过下面的式子给与证明:

s(Tt)ej2πftdt=(s(Tt)ej2πftdt)=(s(t)ej2πf(tT)dt)=s(f)ej2πfT\begin{aligned} &\int_{-\infty}^{\infty}s^*(T-t)e^{-j2\pi ft}{\rm d}t\\ =&(\int_{-\infty}^{\infty}s(T-t)e^{j2\pi ft}{\rm d}t)^*\\ =&(\int_{-\infty}^{\infty}s(t')e^{-j2\pi f(t'-T)}{\rm d}t')^*\\ =&s^*(f)e^{-j2\pi fT} \end{aligned}

此时,匹配滤波输出的信噪比为2E/N02\mathcal{E}/N_0

# 最大似然判决的最大错误率联合界

对通信系统进行分析时,我们希望能够得到错误率的精确取值。但是在实际环境中,我们往往难以求解出一个精确的解,甚至整个系统都无法通过能够数值计算的方法表示。

因此,我们希望能够求出通信系统错误率的上界,用以预估系统的性能。

对于工程中使用的 ML 判决准则,其判决域为

Dm={r:f(rsm)>f(rsk),km}\mathcal{D}_m=\{\textbf{r}:f(\textbf{r}|\textbf{s}_m)>f(\textbf{r}|\textbf{s}_k),\forall k\neq m\}

对应错误的判决域即为其补集Dmc\mathcal{D}_m^c。考虑一个错误事件εmm\varepsilon_{m\to m'}

εmm={r:f(rsmf(rsk),km}\varepsilon_{m\to m'}=\{\textbf{r}:f(\textbf{r}|\textbf{s}_m\le f(\textbf{r}|\textbf{s}_{k}),\forall k\neq m\}

错误事件对应的判决域为错误事件中各个错误判决域的并集:

Dmc=1mMmmεmm\mathcal{D}_m^c=\bigcup_{\substack{1\le m\le M\\ m'\neq m}}\varepsilon_{m\to m'}

符号错误的概率即是落入错误事件对应的判决域的概率

Pe=1Mm=1MDmcf(rsm)dr=1Mm=1MPrsm{Dmc}=1Mm=1MPrsm{1mMmmεmm}1Mm=1M1mMmmPrsm{εmm}\begin{aligned} P_e&=\frac{1}{M}\sum_{m=1}^{M}\int_{\mathcal{D}_m^c}f(\textbf{r}|\textbf{s}_m){\rm d}\textbf{r}\\ &=\frac{1}{M}\sum_{m=1}^MP_{\textbf{r}|\textbf{s}_m}\{\mathcal{D}_m^c\}\\ &=\frac{1}{M}\sum_{m=1}^MP_{\textbf{r}|\textbf{s}_m}\{\bigcup_{\substack{1\le m\le M\\ m'\neq m}}\varepsilon_{m\to m'}\}\\ &\le\frac{1}{M}\sum_{m=1}^M\sum_{\substack{1\le m'\le M\\ m'\neq m}}P_{\textbf{r}|\textbf{s}_m}\{\varepsilon_{m\to m'}\} \end{aligned}

上式中放缩一步是由并集的基本性质得到:

P(AB)P(A)+P(B)P(A\cup B)\le P(A) + P(B)

在 AWGN 信道上,有

Prsm{εmm}=εmmf(rsm)dr=Q(dm,m22N0)P_{\textbf{r}|\textbf{s}_m}\{\varepsilon_{m\to m'}\}=\int_{\varepsilon_{m\to m'}}f(\textbf{r}|\textbf{s}_m){\rm d}\textbf{r}=Q(\sqrt{\frac{d_{m,m'}^2}{2N_0}})

即其取决于符号之间的距离。由此我们可以得到 ML 判决的最大错误率。

# 并集带来的不等式

为了更好的估计通信系统的性能,我们需要一些常用的不等式。

最基本的是并集不等式(union bound, Boole's inequality):

Pr{k=1NAk}k=1NPr{Ak}Pr\{\bigcup_{k=1}^{N}A_k\}\le\sum_{k=1}^{N}Pr\{A_k\}

即并集所对应的事件的概率低于各个事件概率之和。

可以利用概率的性质得到相反的表达式 (reverse union bound):

Pr{Ak=1NAk}Pr{A}[1k=1NPr(AkA)]Pr\{A-\bigcup_{k=1}^NA_k\}\ge Pr\{A\}[1-\sum_{k=1}^NPr(A_k|A)]

proof

Pr(Ak=1NAk)=Pr(Ak=1N(AAk))Pr(A)Pr(k=1N(AAk))Pr(A)k=1NPr(AAk)=Pr(A)Pr(A)k=1NPr(AAk)Pr(A)=Pr(A)Pr(A)k=1NPr(AkA)\begin{aligned} &Pr(A-\bigcup_{k=1}^NA_k)\\ =&Pr(A-\bigcup_{k=1}^N(A\cap A_k))\\ \ge&Pr(A)-Pr(\bigcup_{k=1}^N(A\cap A_k))\\ \ge&Pr(A)-\sum_{k=1}^NPr(A\cap A_k)\\ =&Pr(A)-Pr(A)\sum_{k=1}^N\frac{Pr(A\cap A_k)}{Pr(A)}\\ =&Pr(A)-Pr(A)\sum_{k=1}^NPr(A_k|A) \end{aligned}

然而,上面两种不等式得到的上下界是十分粗糙的,往往和实际情况相差甚远。我们考虑在单纯的并集基础上增加一些修正:

s1=i=1NPr(Ai)s2=i=1N1j=i+1NPr(AiAj)...sk=i1<i2<...<ikPr(Ai1Ai2...Aik)s_1=\sum_{i=1}^{N}Pr(A_i)\\ s_2=\sum_{i=1}^{N-1}\sum_{j=i+1}^NPr(A_i\cap A_j)\\ ...\\ s_k=\sum_{i_1<i_2<...<i_k}Pr(A_{i_1}\cap A_{i_2}\cap...\cap A_{i_k})

对于单纯的并集s1s_1,其相较于真实概率是偏大的,因此我们减去其中交集的修正项s2s_2,得到了一个偏小的结果(下界)。为了修正偏小的结果,我们可以加上修正项s3s_3,得到一个相较于真实概率偏大的结果(上界),以此类推。这样,我们得到了 Bonferroni 不等式:

i=12u2(1)i1siPr(i=1NAi)i=12u11(1)i1si,2u11N,2u2N\sum_{i=1}^{2u_2}(-1)^{i-1}s_i\le Pr(\bigcup_{i=1}^NA_i)\le\sum_{i=1}^{2u_1-1}(-1)^{i-1}s_i,\\[2ex] \forall 2u_1-1\le N,2u_2\le N

# 对 Q 函数的近似

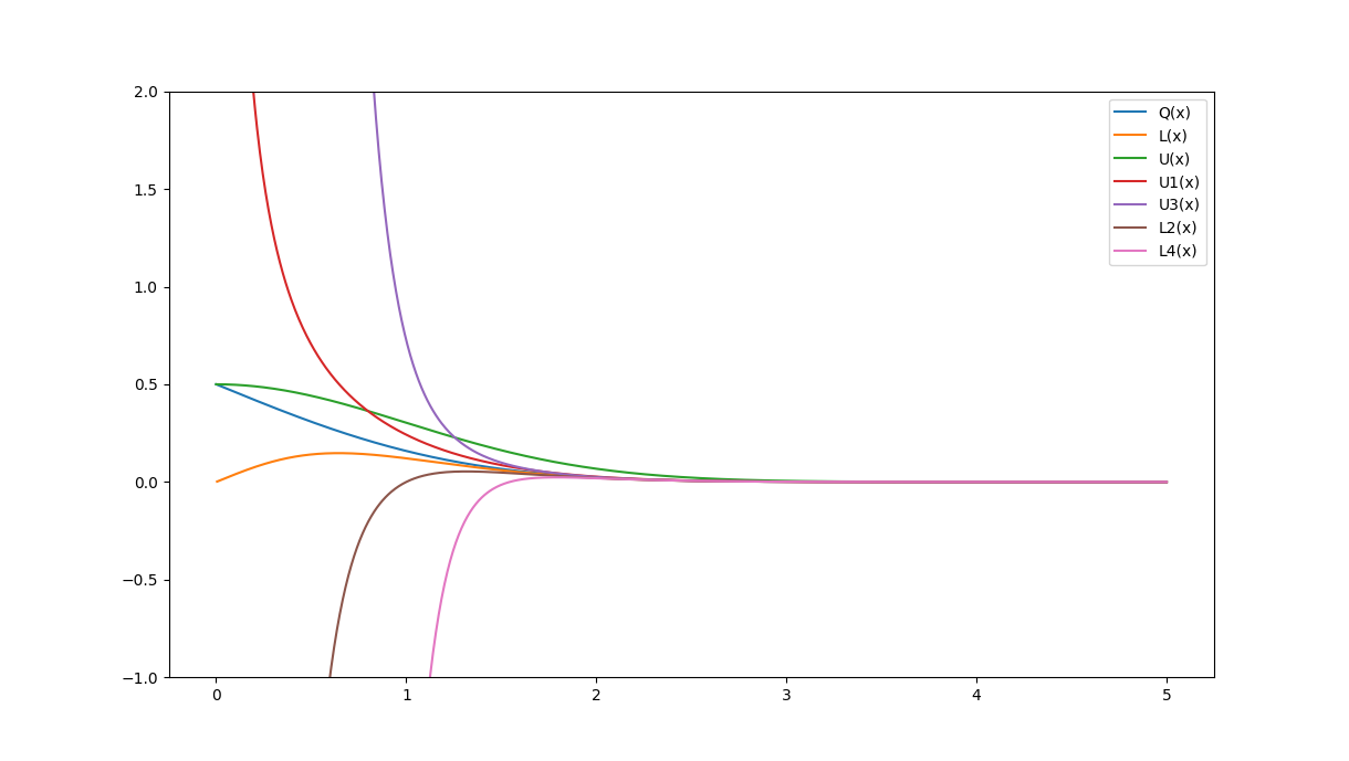
Q 函数属于难以进行数值计算的函数,因此,很多时候我们希望能够通过一些方法来近似计算 Q 函数。

Q 函数可以表示为无穷级数的形式:

Q(x)=12πxex2/2(11x2+13x3135x5+...)Q(x)=\frac{1}{\sqrt{2\pi}x}e^{-x^2/2}(1-\frac{1}{x^2}+\frac{1\cdot 3}{x^3}-\frac{1\cdot 3\cdot 5}{x^5}+...)

我们可以使用无穷级数的前几项来近似计算 Q 函数:

L2(x)=ex2/22πx(11x2)U1(x)=ex2/22πxL_2(x)=\frac{e^{-x^2/2}}{\sqrt{2\pi}x}(1-\frac{1}{x^2})\\ U_1(x)=\frac{e^{-x^2/2}}{\sqrt{2\pi}x}\\

这样有

L2(x)Q(x)U1(x)L_2(x)\le Q(x)\le U_1(x)

更精确的,我们可以使用更多项来近似:

L4(x)=12πxex2/2(11x2+13x3135x5)U3(x)=12πxex2/2(11x2+13x3)L_4(x)=\frac{1}{\sqrt{2\pi}x}e^{-x^2/2}(1-\frac{1}{x^2}+\frac{1\cdot 3}{x^3}-\frac{1\cdot 3\cdot 5}{x^5})\\ U_3(x)=\frac{1}{\sqrt{2\pi}x}e^{-x^2/2}(1-\frac{1}{x^2}+\frac{1\cdot 3}{x^3})

得到

L4(x)Q(x)U3(x)L_4(x)\le Q(x)\le U_3(x)

此外,还有一个更加常用的近似:

L(x)=12πxex2/2(x21+x2)Q(x)U(x)=12ex2/2L(x)=\frac{1}{\sqrt{2\pi}x}e^{-x^2/2}(\frac{x^2}{1+x^2})\le Q(x)\le U(x)=\frac{1}{2}e^{-x^2/2}

上面的几类近似如图所示,在xx 较大时,这些近似都是十分趋近于Q(x)Q(x) 的。

# 通信系统常见的错误率上下界

前面讲了 ML 判决的错误率上界,考虑

Pe1Mm=1M1mMmmQ(dm,m22N0)bound 1P_e\le\underbrace{\frac{1}{M}\sum_{m=1}^M\sum_{\substack{1\le m'\le M\\m'\neq m}}Q(\sqrt{\frac{d_{m,m'}^2}{2N_0}})}_{\rm bound\ 1}

利用 Q 函数性质

Q(x)U(x)=12ex2/2Q(x)\le U(x)=\frac{1}{2}e^{-x^2/2}

放缩得到

Pe1Mm=1M1mMmmQ(dm,m22N0)bound 112Mm=1M1mMmmexp(dm,m24N0)bound 2P_e\le\underbrace{\frac{1}{M}\sum_{m=1}^M\sum_{\substack{1\le m'\le M\\m'\neq m}}Q(\sqrt{\frac{d_{m,m'}^2}{2N_0}})}_{\rm bound\ 1}\le\underbrace{\frac{1}{2M}\sum_{m=1}^M\sum_{\substack{1\le m'\le M\\m'\neq m}}\exp(-\frac{d_{m,m'}^2}{4N_0})}_{\rm bound\ 2}

这其实是一个比较准的上界,不过考虑到如果MM 比较大,那么需要计算的项数将会是非常的多。为了便于表示,我们记

X=exp(1/(4N0))X=\exp(-1/(4N_0))

这样,bound2 可以转换为

T(x)=m=1M1mMmmXdm,m2=all distinct dadXd2T(x)=\sum_{m=1}^M\sum_{\substack{1\le m'\le M\\m'\neq m}}X^{d^2_{m,m'} } = \sum_{ {\rm all\ distinct}\ d} a_d X^{d^2}

从而

Pe12MT(X)bound 2P_e\le\underbrace{\frac{1}{2M}T(X)}_{\rm bound\ 2}

不过,我们注意到

Q(dm,m22N0)Q(dmin22N0)exp(dm,m22N0)exp(dmin22N0)Q(\sqrt{\frac{d_{m,m'}^2}{2N_0}})\le Q(\sqrt{\frac{d_{min}^2}{2N_0}})\\[2ex] \exp(\frac{d_{m,m'}^2}{2N_0})\le\exp(\frac{d_{min}^2}{2N_0})

这样有

Pe(M1)Q(dm,m22N0)M12exp(dmin22N0)P_e\le(M-1)Q(\sqrt{\frac{d_{m,m'}^2}{2N_0}})\le\frac{M-1}{2}\exp(-\frac{d_{min}^2}{2N_0})

这是一个更加便于计算的上界(minimum distance bound)。

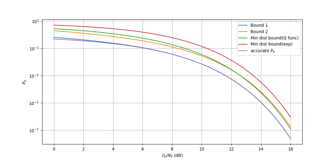
为了衡量几个上界的误差程度,我们以 16-QAM 为例来说明。几种上界的PeEbN0P_e-\frac{\mathcal{E}_b}{N_0} 曲线如图所示。

可见错误率上界 bound 1 十分接近实际错误率,而放缩较多的其他几种上界距离错误率实际值差别较大。

错误率下界相较错误率上界使用较少,一般可以用来衡量在较差的情况下接收机的性能。考虑

Pe=1Mm=1MDmcf(rsm)dr1Mm=1Mmax1mMmmεmmf(rsm)dr=1Mm=1Mmax1mMmmQ(dm,m22N0)=1Mm=1MQ(dm,m22N0)NminMQ(dmin22N0)\begin{aligned} P_e&=\frac{1}{M}\sum_{m=1}^{M}\int_{\mathcal{D}_m^c}f(\textbf{r}|\textbf{s}_m){\rm d}r\\ &\ge\frac{1}{M}\sum_{m=1}^M\max_{\substack{1\le m'\le M\\m'\neq m}}\int_{\varepsilon_{m\to m'}}f(\textbf{r}|\textbf{s}_m){\rm d}\textbf{r}\\ &=\frac{1}{M}\sum_{m=1}^M\max_{\substack{1\le m'\le M\\m'\neq m}}Q(\sqrt{\frac{d_{m,m'}^2}{2N_0}})\\ &=\frac{1}{M}\sum_{m=1}^MQ(\sqrt{\frac{d_{m,m'}^2}{2N_0}})\\ &\ge\frac{N_{min}}{M}Q(\sqrt{\frac{d_{min}^2}{2N_0}}) \end{aligned}

这里NminMN_{min}\le M,是星座图中满足到附近点距离等于dmind_{min} 的点的个数。